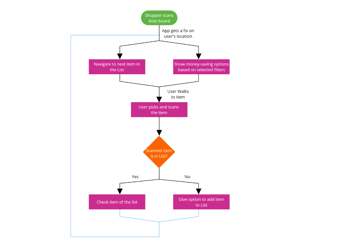
Our objective was to redesign the shopping list and in-store navigation features of the Walmart mobile app.